前言
在数字化浪潮席卷全球的当下,酒店行业正处于一个关键的转折点。过去十年,我们所谓的“个性化”往往停留在基于历史数据的分层—向商务客推荐行政房,向亲子客推荐家庭套房等等,然而,随着Agent AI、GUI以及实时生物识别等技术的成熟,这种基于规则的静态个性化已沦为行业的基础配置,甚至成为用户体验同质化的根源。
在此背景下,本文以用户体验设计视角,结合主流OTA平台与酒店App的最新产品实践,分析从“基础个性化”向“超个性化”演进的内在逻辑,希望给大家带来一些启发。
一、当“个性化”成为基础配置
不知道大家有没有发现,打开任意一款主流OTA或酒店App,首页架构都会惊人地相似:顶部的搜索框、中部的金刚区和Banner广告、底部的会员服务/权益。这种基于功能主义的设计范式,虽然保证了基础的易用性,却导致了品牌体验的极度同质化 。
当所有平台都声称“懂你”并推送所谓的“猜你喜欢”时,用户实际上感受到的是一种算法的傲慢。传统的推荐系统往往基于过期的历史数据(例如:上个月出差定了一次会议室,下个月度假时依然被推送商务套餐),缺乏对用户“当下”状态的感知。这种错位的个性化不仅无法提升体验,反而增加了用户的认知负荷和筛选成本。

二、什么是“超个性化设计”
超个性化设计是指融合实时数据与AI预测能力,通过动态感知用户的环境状态、理解用户的情绪变化与场景诉求,为其提供高度相关且具有情感温度的服务体验。
其核心差异在于:“以用户需求为轴,以场景为驱动”。它不再单纯被动等待用户输入指令,而是通过多维度的信号捕捉,主动推演用户的隐性需求,并生成与之匹配的界面与服务流程。
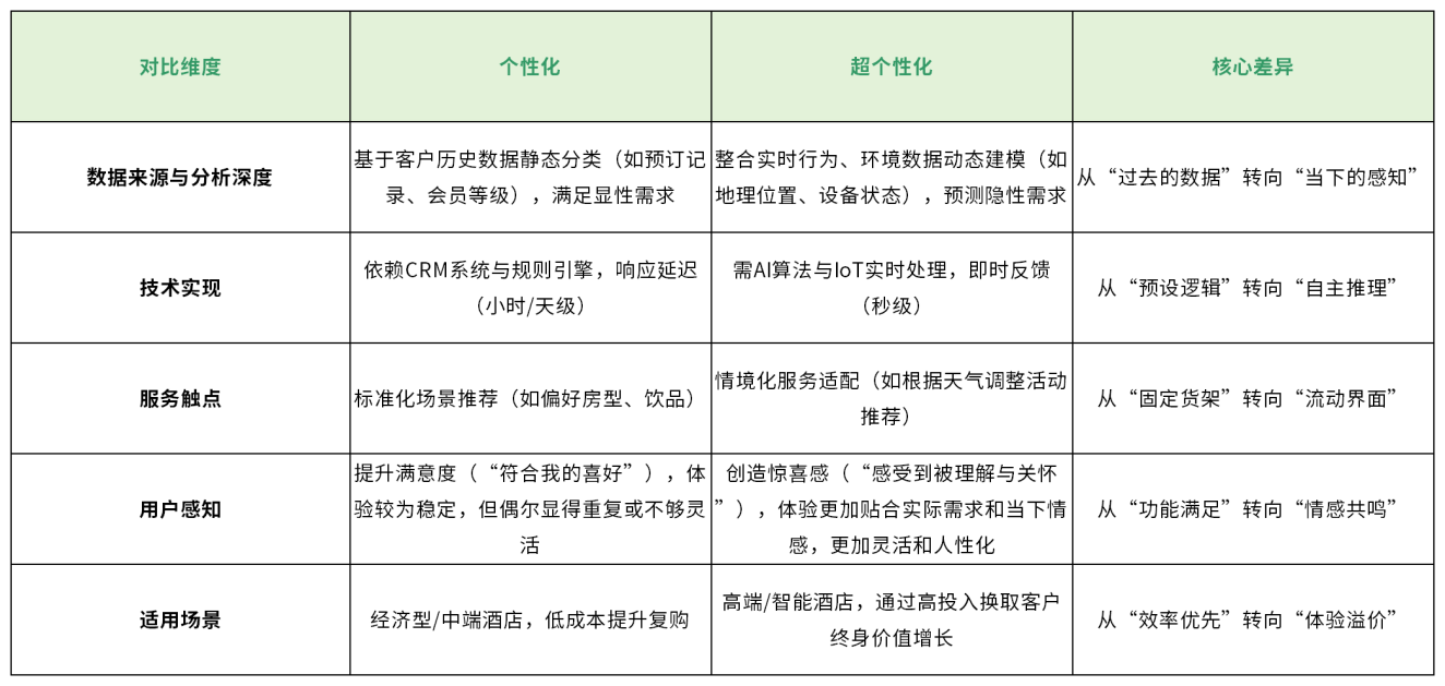
- 维度对比:从“千人千面”到“一人千面”

三、超个性化的三层设计解法
通过分析观察产品实践,我们提出一套系统性的设计解法,将超个性化拆解为内容层、行为层、语义层。这三个层面层层递进,从信息的呈现,到服务的交互,再到情感的传递,构建起完整的体验闭环。
1.内容层:即时洞察,打破“搜索”的桎梏
核心设计目标: 帮助用户在不需要繁琐搜索的情况下,快速获得最符合当下情境的信息。从“人找信息”转变为“信息找人”。
- 动态场景搜索
传统的搜索基于固定商圈,而万豪推出的“距离”滑块功能,允许用户以任意地点或地标为圆心,自定义实时搜索半径。这不再是常规的列表展示,而是基于用户当下特定地理坐标的即时内容生成。

- AI 助手的深度响应
多家平台通过 AI 助手打破标签式推荐。同程的“程心 AI”和携程的“携程问道”通过热门问答激发探索欲。马蜂窝则通过 AI 砍价实现一人一价的动态定价,将“内容”变成理解用户即时博弈心理的媒介。

2.行为层:状态驱动的物理空间锁定
以华住会的实践为例:系统精准感知用户进入“待入住”窗口期后,首页会自动收起冗余的营销广告,转而突出“在线选房”等高频功能入口,这种状态级驱动的交互流,极大地降低了用户的认知负载。
更深层次的突破在于其对物理空间权力的移交。不同于传统的系统随机分配,用户可以基于“远离电梯”、“不临街”等极其私人化的诉求,在可视化地图上直接锁定具体的房号、楼层等。这种设计将服务的颗粒度从“标准房型”穿透到了“物理单体”,真正实现了从“为你预留一类房”到“为你留住那一间房”的深度适配。

3.语义层:情感化交互,赋予文字以“温度”
核心设计目标: 超越功能需求,通过语调、视觉隐喻和叙事设计,建立用户与品牌的情感纽带。
- 情绪感知文案,激发紧迫感
东呈青猫会App中,广泛运用“房源紧张”、“仅剩x间”、“x分钟前有人预订”等语义型提示。这类信息并非依据个体行为实时生成,而是基于用户所处的浏览—犹豫—决策阶段,结合房态数据主动进行情境化干预,激发稀缺感与用户的从众心理,从而提升转化。

- 根据用户画像差异化推送
去哪儿旅行在用户填写入住人信息时,若识别到有儿童同行,系统会在酒店推荐阶段智能筛选出更适合亲子入住的酒店,并在详情页中推送儿童政策、设施提醒等(如身高1.2m以下儿童提供免费早餐)。展现出系统对用户身份和场景的理解,从“提供信息”进化为“替你多想一步”,让系统具备了“人性化”和“体贴感”。

总结
整体而言,真正的超个性化设计,不是简单叠加AI与自动化,而是深入理解用户需求,洞察使用场景中的情绪变化与价值诉求。通过实时+多维度的数据穿透力、需求预判+情感适配的场景洞察力、跨触点无缝衔接的服务渗透力的三重升级,精准触达与细腻服务,建立用户信任与品牌黏性。
未来,随着AI Agent、空间计算等技术的成熟,酒店服务将进一步迈向“隐形智能”—用户无需开口,需求已被满足;体验无需解释,共鸣自然发生。